2024年CPA考试无非这600母题,直接背……
来源:
高顿教育
2024-03-18
2023年CPA已经结束,差不多还有8个多月就到2024年CPA考试了,相信很多CPAer现在正在卯足了劲努力备考呢,不过CPA不是光啃啃书看看网课,就可以轻松通过,想要实现有效备考,关键是要多刷母题去巩固知识点!
《CPA6科600道母题》
扫描下方二维码回复:母题
即可领取
↓↓↓
扫描下方二维码回复:母题
即可领取
↓↓↓
CPA新版600道母题包含三大部分:
都是经典题型,每一年都会考到。
含有详细答案解析,每道母题考察的什么知识点,各选项的错误原因是什么都已经一一帮大家罗列出来了,清晰又明了!
能够举一反三,母题的价值性是很高的,很多题目都是在它的基础上变化的所以大家每做完一道母题,都要学会怎么去举一反三去做其他类似题型!
总结一下,年CPA六科的常年的高频考点章节
都是经典题型,每一年都会考到。
含有详细答案解析,每道母题考察的什么知识点,各选项的错误原因是什么都已经一一帮大家罗列出来了,清晰又明了!
能够举一反三,母题的价值性是很高的,很多题目都是在它的基础上变化的所以大家每做完一道母题,都要学会怎么去举一反三去做其他类似题型!
总结一下,年CPA六科的常年的高频考点章节
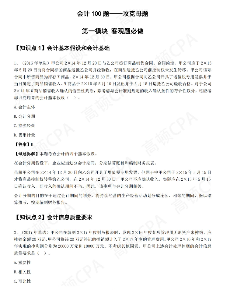
《会计》:第6、9、13、17、26、27章
《审计》:第1、3、17章
《税法》:第3、4、5、10章
《经济法》:第3、4、6、7、8、9章
《财管》:第2、5、8、13章
《战略》:第2、3、4、6章
▶具体内容如下:



《审计》:第1、3、17章
《税法》:第3、4、5、10章
《经济法》:第3、4、6、7、8、9章
《财管》:第2、5、8、13章
《战略》:第2、3、4、6章
▶具体内容如下:
《CPA6科600道母题》
扫描下方二维码回复:母题
即可领取
↓↓↓
扫描下方二维码回复:母题
即可领取
↓↓↓
版权声明:本条内容自发布之日起,有效期为一个月。凡本网站注明“来源高顿教育”或“来源高顿网校”或“来源高顿”的所有作品,均为本网站合法拥有版权的作品,未经本网站授权,任何媒体、网站、个人不得转载、链接、转帖或以其他方式使用。
经本网站合法授权的,应在授权范围内使用,且使用时必须注明“来源高顿教育”或“来源高顿网校”或“来源高顿”,并不得对作品中出现的“高顿”字样进行删减、替换等。违反上述声明者,本网站将依法追究其法律责任。
本网站的部分资料转载自互联网,均尽力标明作者和出处。本网站转载的目的在于传递更多信息,并不意味着赞同其观点或证实其描述,本网站不对其真实性负责。
如您认为本网站刊载作品涉及版权等问题,请与本网站联系(邮箱fawu@gaodun.com,电话:021-31587497),本网站核实确认后会尽快予以处理。
点一下领资料
【回忆版】注会6科考试真题
真题高频考点,刷题全靠这份资料
下载合集
CPA全科学习思维导图
梳理核心考点,一图看懂全部章节
下载合集
2023年CPA备考学习打卡表
全科备考学习打卡表,备考按照计划走
下载合集
CPA备考 热门问题解答
- 注会考试怎么搭配科目?
-
建议优先选择相关联的科目进行搭配报考,这样可以提高备考效率,减轻备考压力,①《会计》与《审计》科目关联度较高,建议搭配报考;②《税法》与《经济法》同属法律范畴,建议搭配报考;③《财务成本管理》与《公司战略与风险管理》的联系极为紧密,建议搭配报考。
- cpa一共几门几年考完?
-
cpa总共考7门,其中专业阶段6门需要5年内考完,综合阶段1门没有时间限制,不过要等到专业阶段6门全部通过之后才能报考。
- cpa一年考几次?
-
cpa考试一年考1次,考生在一个考试年度中,只有一次报名和参加考试的机会,近几年的cpa考试时间都是安排在8月份,报名则是在每年4月开始,考生一旦错过每年规定的cpa报名、缴费、准考证打印,都只能等到下一年报考。
- cpa的含金量如何?
-
在财会行业中,cpa的含金量可以说非常高!cpa证书执业人员,具有在审计报告签字权,能够在审计报告上签字,签字具有法律效力,能够获得其它的机构认可,持有cpa证书可以在会计师事务所从事审计、会计服务等方面的工作,也可以在商业银行、上市公司、政府部门等单位从事财会相关的工作。很受业内人士认可和重视,年薪基本都是10万起步,而且升职、加薪的机会也更多。
严选名师 全流程服务
其他人还搜了
热门推荐
-
2024年CPA《税法》学习建议计划书! 2023-12-25
-
2024年CPA六科全年规划表!速领! 2023-12-08
-
CPA《审计》三色笔记.pdf 2023-11-24
-
2024年打算报名CPA的恭喜:注会教材免费送! 2023-10-30
-
2024年CPA抢跑课+内部学习群,现在就推荐给你! 2023-10-23
-
CPA《会计》专题讲义,135页精华总结,抢跑24年注会考试! 2023-10-19
-
10页纸背完CPA《会计》30章! 2023-09-25
-
CPA结束20天,2024年注会打卡群,简直是太牛了! 2023-09-18
-
CPA《财管》500个黄金考点.pdf 2023-09-18
-
2024年CPA《审计》学习建议计划书! 2023-09-12
-
cpa考试资料买什么好?其实啥都不用买 2023-09-08
-
2023年CPA《经济法》真题及参考答案(考生回忆版).PDF 2023-09-06
-
2023年CPA《税法》真题及参考答案(考生回忆版).PDF 2023-09-05
-
2023年注册会计师考试真题及答案!(会计科目) 2023-09-05
-
2023年注册会计师考试真题及答案!(会计科目) 2023-09-05
-
2024年CPA《会计》学习建议计划书!立即领取! 2023-09-04
-
2023年CPA经济法&税法真题解析.pptx 2023-09-04
-
2023年CPA六科回忆真题&考点新鲜出炉啦! 2023-08-28
-
2023年CPA六科回忆考点.PDF 2023-08-28
-
8月25日CPA《会计》《税法》《经济法》回忆考点.PDF 2023-08-28
-
2023年CPA考试第一天刚结束,考生也太可怕了呀…… 2023-08-25
-
CPA六科考前必刷题.pdf 2023-08-25
-
2023年参加CPA考试的考生恭喜了,请收下这个好消息! 2023-08-21
-
CPA六科考前30页纸,简直是能救命的背诵版讲义! 2023-08-21
-
CPA《会计》90分学霸考前集训讲义!7天多拿15分! 2023-08-17
-
600页CPA《税法》教材浓缩到40页纸,10天吃透高频考点! 2023-08-15
-
最后10天,速领!《CPA六科押题密卷》! 2023-08-14
-
CPA六科考前必背10页纸.pdf 2023-08-14
-
15天吐血狂背CPA《会计》30页纸, 60分稳了! 2023-08-11